This website requires JavaScript.
Explore
Help
Register
Sign In
luosheng
/
Modbus.Net
Watch
1
Star
0
Fork
0
You've already forked Modbus.Net
Code
Issues
Pull Requests
Actions
Packages
Projects
Releases
Wiki
Activity
Files
f0734c6d775e228c0cacb0c496c02a21e1d3c746
Modbus.Net
/
pic
/
PNG
/
CHS
/
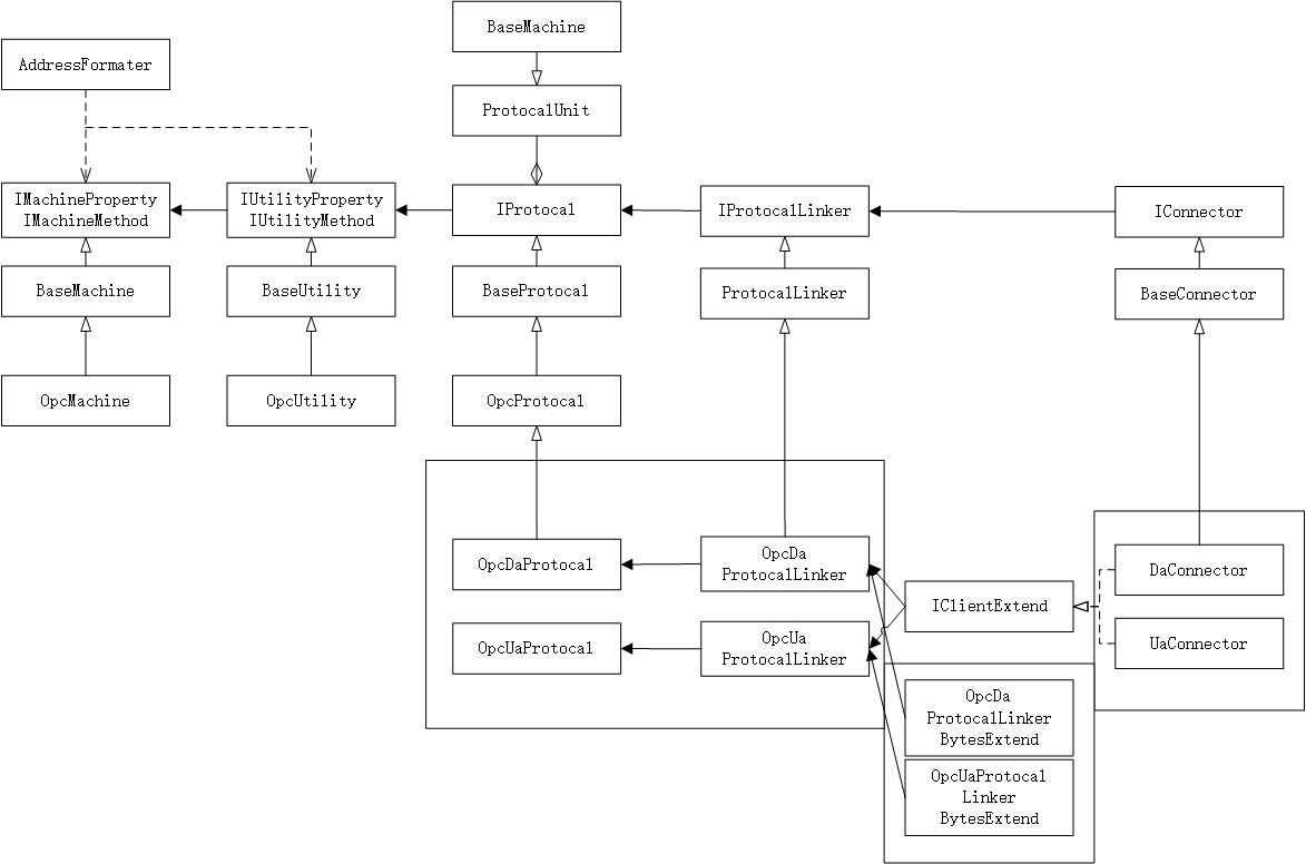
类图OPC.png
parallelbgls
94d678f250
2017-06-30 Update 1 Final Package to 1.3.9
2017-06-30 11:45:23 +08:00
31 KiB
1173x776px
Raw
History
Reference in New Issue
View Git Blame
Copy Permalink