This website requires JavaScript.
Explore
Help
Register
Sign In
luosheng
/
Modbus.Net
Watch
1
Star
0
Fork
0
You've already forked Modbus.Net
Code
Issues
Pull Requests
Actions
Packages
Projects
Releases
Wiki
Activity
Files
9281ed9f310e10184989a98797baa6848afc29f7
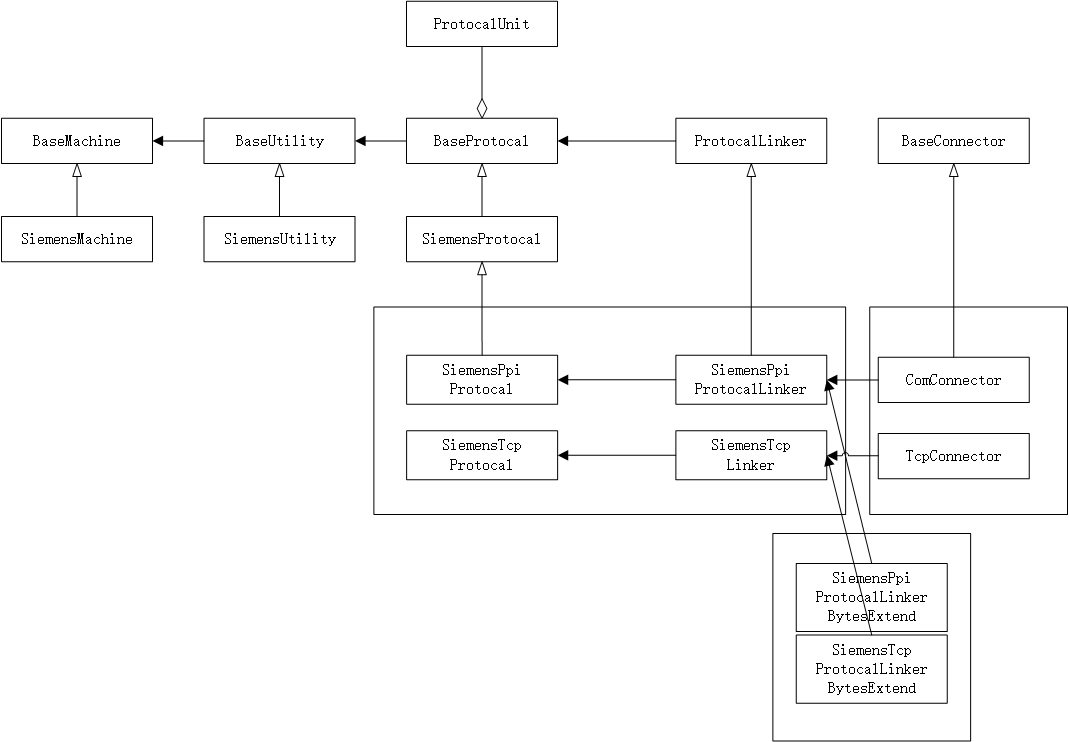
Modbus.Net
/
pic
/
类图Siemens.png
parallelbgls
05f083cd1a
pic commit
2017-04-08 09:50:49 +08:00
22 KiB
1069x742px
Raw
History
Reference in New Issue
View Git Blame
Copy Permalink