This website requires JavaScript.
Explore
Help
Register
Sign In
luosheng
/
Modbus.Net
Watch
1
Star
0
Fork
0
You've already forked Modbus.Net
Code
Issues
Pull Requests
Actions
Packages
Projects
Releases
Wiki
Activity
Files
7707ca7719d7fd953371c8f9b426205b41805e40
Modbus.Net
/
pic
/
PNG
/
ENG
/
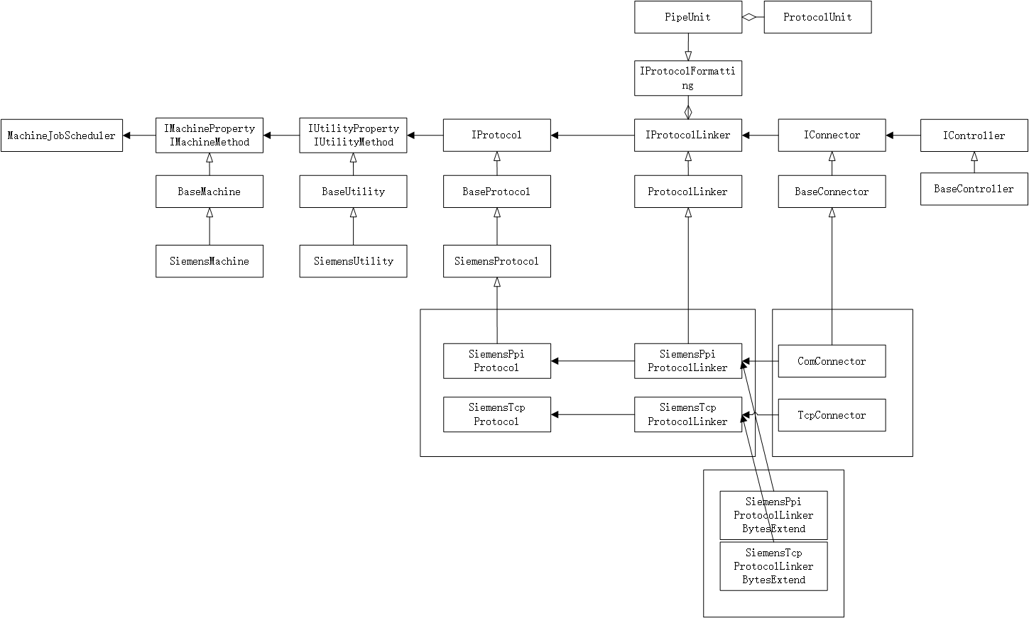
Class Siemens.png
luosheng
760a481466
pic update
2023-06-07 12:40:34 +08:00
33 KiB
1449x871px
Raw
History
Reference in New Issue
View Git Blame
Copy Permalink