This website requires JavaScript.
Explore
Help
Register
Sign In
luosheng
/
Modbus.Net
Watch
1
Star
0
Fork
0
You've already forked Modbus.Net
Code
Issues
Pull Requests
Actions
Packages
Projects
Releases
Wiki
Activity
Files
4d9c9ec5d03012d15de0aa19364fecaa15d6d644
Modbus.Net
/
pic
/
PNG
/
ENG
/
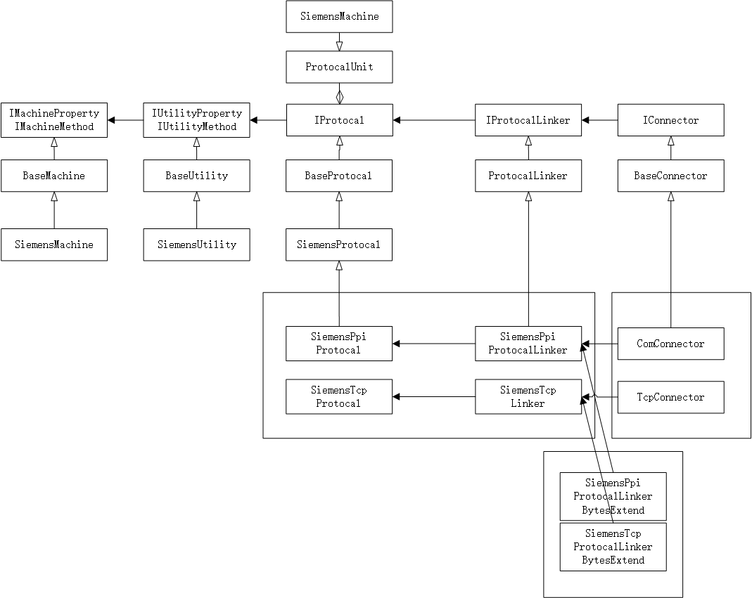
Class Siemens.png
parallelbgls
a6d3e7a223
2017-06-30 Update 1 Final Package to 1.3.9
2017-06-30 11:03:50 +08:00
28 KiB
1069x851px
Raw
History
Reference in New Issue
View Git Blame
Copy Permalink