This website requires JavaScript.
Explore
Help
Register
Sign In
luosheng
/
Modbus.Net
Watch
1
Star
0
Fork
0
You've already forked Modbus.Net
Code
Issues
Pull Requests
Actions
Packages
Projects
Releases
Wiki
Activity
Files
10361b5eb3104faf11de4e999c2eb1e18681bb7d
Modbus.Net
/
pic
/
PNG
/
ENG
/
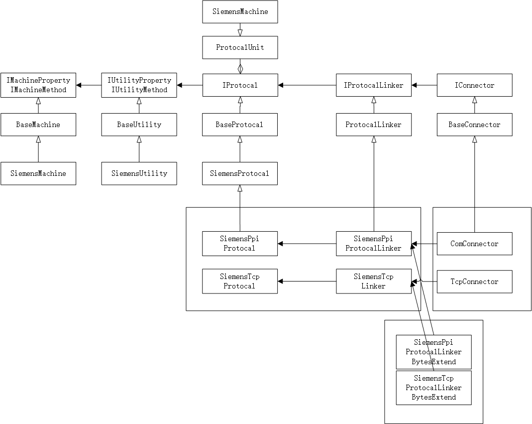
Class Siemens.png
parallelbgls
94d678f250
2017-06-30 Update 1 Final Package to 1.3.9
2017-06-30 11:45:23 +08:00
28 KiB
1069x851px
Raw
History
Reference in New Issue
View Git Blame
Copy Permalink