This website requires JavaScript.
Explore
Help
Register
Sign In
luosheng
/
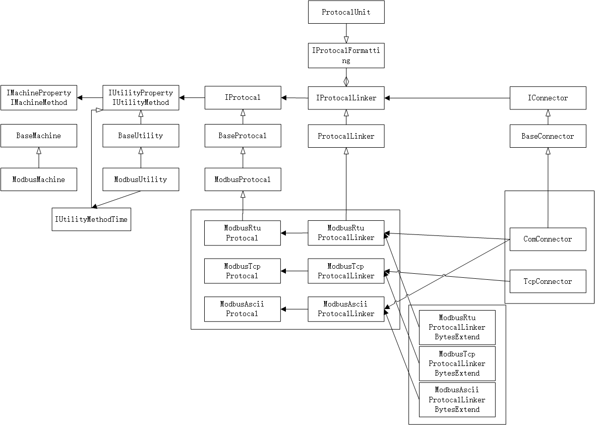
Modbus.Net
Watch
1
Star
0
Fork
0
You've already forked Modbus.Net
Code
Issues
Pull Requests
Actions
Packages
Projects
Releases
Wiki
Activity
Files
014e37795523779af367e5ac3cca810e0817d569
Modbus.Net
/
pic
/
PNG
/
ENG
/
Class Modbus.png
parallelbgls
94d678f250
2017-06-30 Update 1 Final Package to 1.3.9
2017-06-30 11:45:23 +08:00
38 KiB
1180x843px
Raw
History
Reference in New Issue
View Git Blame
Copy Permalink